Nous avons déjà parlé du Tillitis Tkey, une clé de sécurité open source dans un boîtier USB-C mais la clé USB Ovrdrive n’est pas une clé de sécurité. Il s’agit d’une simple clé USB dotée d’une fonction de sécurité spéciale. Il apparaîtra complètement vide à moins que vous ne connectiez ce disque trois fois de suite.

La clé USB Ovrdrive est destinée aux journalistes des zones répressives et aux chercheurs en sécurité, mais peut être utile à d’autres passionnés de sécurité et de matériel open source.

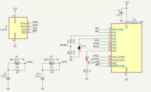
Quant à son fonctionnement, l’Ovrdrive dispose de deux circuits identiques connectés au microcontrôleur ATtiny24A qui contrôle la fonctionnalité de plug-in rapide. Lorsque le flash est branché, le microcontrôleur s’allume et le nœud CHG1 passe au niveau haut, chargeant C3 à D2. La broche restera haute pendant un certain temps, puis se déchargera lentement via R1 et la résistance du corps. C3 et le C14 identique resteront élevés grâce à un cycle d’alimentation/un événement marche/arrêt rapide. Il y a un délai d’une seconde dans l’organigramme pour garantir que les événements de branchement et de débranchement sont rapides.
La meilleure partie de l’Ovrdrive est qu’il ressemble à un lecteur flash basique et banal, contrairement à la plupart des alternatives sur le marché. Il exploite la sécurité par l’obscurité, mais il n’est pas destiné à remplacer le cryptage cryptographique. En outre, il dispose de circuits pour inverser la tension fournie à la puce flash et la chauffer à plus de 100 °C, ce qui n’est pas assez chaud pour détruire la puce la plupart du temps, mais peut servir de catalyseur pour un « implant d’autodestruction DIY ».
La première révision obligeait l’utilisateur à utiliser des doigts mouillés pour activer la clé USB et incluait un véritable mécanisme d’autodestruction. Cependant, cela s’est avéré trop peu fiable pour une production de masse et des changements ont dû être apportés.
Spécifications du lecteur Ovrdrive :
- Microcontrôleur – Microchip ATtiny24A
- Cryptage – Logiciel (défini par l’utilisateur)
- USB
- Type-A, v2.0
- Contrôleur SM3257ENT
- Capacité – 8 Go
- Flash NAND – MT29F64G08CBABAWP
- Destruction – Oui
- Dimensions – 60 x 18 x 8,5 mm
Le créateur est Ryan Walker d’Interrupt Labs, une société dédiée à la création de matériel et de logiciels open source. Vous pouvez trouver tous les fichiers logiciels et matériels associés hébergés dans un référentiel GitHub.

Le projet est actuellement financé sur Crowd Supply et a atteint plus de la moitié de son objectif de 3 500 $. La clé USB peut être achetée pour 69 $ sur Crowd Supply, avec la livraison gratuite aux États-Unis et des frais d’expédition de 12 $ pour le reste du monde. Les commandes devraient être expédiées d’ici le 5 août 2024.
Retrouvez l’histoire de Raspberry Pi dans cette vidéo :

-
Thetis Pro-C FIDO2 (L2) Clé de sécurité avec USB C et NFC, application d'authentification TOTP/HOTP, authentification à deux facteurs FIDO 2.0 2FA MFA, prend en charge Windows/macOS/Linux/Gmail
-
limiete Clé USB 1080p avec carte de 128 Go gratuite - Mini caméra espion, enregistrement en boucle et détection de mouvement, enregistreur vidéo portable pour la maison, le bureau, les réunions, la
