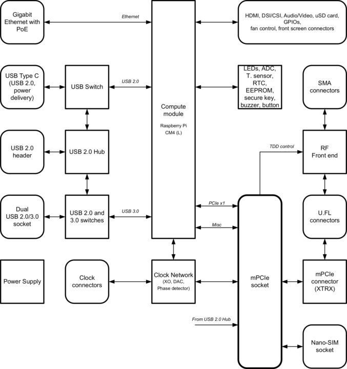
La carte LimeNET Micro 2.0 Developer Edition est une plate-forme modulaire de radio définie par logiciel (SDR) de Lime Microsystems basée sur le Raspberry Pi Compute Module 4 et la propre carte SDR de l’entreprise, la LimeSDR XTRX.

Il s’appuie sur les versions précédentes de Lime Microsystems, telles que LimeSDR Mini et LimeSDR Mini 2.0. Il dispose d’une radio MIMO (entrées multiples, sorties multiples) et exécute le Compute Module 4 plus puissant, une mise à niveau du Raspberry Pi CM3 dans les versions antérieures.
Le LimeSDR XTRX est un SDR open source hautes performances dans un format compact Mini PCIe. Il fournit une plate-forme pour la création de conceptions numériques et RF à forte logique et peut être utilisé pour les configurations d’antennes MIMO de 2Tx2R à 32Tx32R.
La plate-forme est construite autour d’une carte système planaire, le LimePSB RPCM, qui intègre le CM4, le XTRX et d’autres composants et interfaces pour créer une solution complète bande de base + RF pour diverses applications sans fil. Ces applications potentielles comprennent les stations terrestres par satellite, les émissions de télévision et audio numériques amateurs, le suivi de la faune, le commandement et le contrôle des drones, la radioastronomie et la génération de modèles binaires. Il existe une description détaillée de la carte RPCM sur une page Web distincte.

Spécifications de LimeNET Micro 2.0 Developer Edition :
- SoM – Raspberry Pi CM4, avec SoC quadricœur Broadcom BCM2711 Cortex-A72 (ARM v8) 64 bits à 1,5 GHz
- Radio définie par logiciel – Radio LimeSDR XTRX MIMO, avec FPGA AMD Artix 7 XC7A50T-2CPG236I et émetteur-récepteur RF Lime Microsystems LMS7002M
- Stockage – emplacement pour carte microSD
- Connecteurs
- Connecteurs Raspberry Pi CM4 (double rangée)
- Sortie vidéo et audio
- 2x prise HDMI 2.0 (jusqu’à 4Kp60 pris en charge)
- Connecteur d’affichage avant à 5 broches (alimentation, I2C, bouton)
- 2x connecteurs FPC 15 broches pour écran MIPI DSI
- Prise jack 3,5 mm à quatre broches pour audio analogique et vidéo composite
- Mise en réseau – Gigabit Ethernet avec PoE
- USB – USB 2.0 Type-C (démarrage et alimentation), 2 ports USB 2.0 Type-A en aval, en-tête USB 2.0 sur le panneau avant (non rempli)
- Expansion
- mini PCIe x1 Gen 2 (5 Gbit/s)
- prise nano-SIM
- Raspberry Pi CM4 – en-tête GPIO 20 broches (3,3 V), en-tête SYS 14 broches, en-tête UART0 (non rempli)
- Divers – Connecteur de ventilateur à 2 et 4 broches (5 V par défaut ou tension 3,3 V ou VCC_INT)
- Frontal RF
- Configuration : MIMO (2x TRX, 2x RX)
- LNA, PA, commutateurs RF, alimentation et contrôle de mode (TDD et FDD)
- Connecteurs coaxiaux RF (4x SMA femelle + 4x U.FL femelle) pour frontal RF
- Passage coaxial U.FL vers connecteur SMA externe
- Divers – Capteur de température, registres à décalage, EEPROM, hub USB 2.0 (non rempli), stockage de clé sécurisé, registres à décalage, RTC, ADC, 4 LED utilisateur RG, LED d’état (alimentation, CM, Ethernet), bouton avant et buzzer
- Système d’horloge – 30,72 MHz (par défaut) à bord des oscillateurs VCOCXO et 30,72/38,4/40,00 MHz (en option) VCTCXO
- Pouvoir
- Connecteur jack cylindrique (9-14 V, 2-3 A)
- Alimentation USB (12 V, 1,5 A ou 2,5 A)
- Alimentation par Ethernet (12 V, 2 A)
- Dimensions – 170 x 110 mm

La carte LimeSDR prend en charge la version gratuite 64 bits de Xilinx Vivado v2022.1, et un projet de gateware pour le FPGA peut être trouvé hébergé sur GitHub. Il est également entièrement pris en charge par la pile logicielle Lime Suite, ainsi que par le gateware et le pilote XTRX hérités de Fairwaves pour conserver la compatibilité et faciliter la transition depuis les appareils précédents.
La carte LimeNET Micro 2.0 Developer Edition a été financée avec succès sur Crowd Supply avec 36 jours restants, en raison de l’objectif de financement symbolique de 1 $. Vous pouvez obtenir la carte de support (Lime Planar System Board) seule pour 799 $, tandis que le LimeNET Micro 2.0 DE (c’est-à-dire le package complet avec le CM4, un boîtier et un ventilateur de refroidissement préinstallés) est au prix de 1 699 $.
Pour les utilisateurs qui souhaitent se lancer dans la création d’un réseau 5G privé complet, il existe un kit de luxe 5G à 11 900 $ comprenant les antennes LimeNET Micro 2.0 DE plus SMA, une alimentation compatible, une pile 5G et le noyau Amarisoft, deux smartphones 5G, et dix cartes SIM. Il existe d’autres offres de produits répertoriées sur la page Crowd Supply. Toutes les commandes seront exécutées par Mouser Electronics et devraient être expédiées d’ici le 30 novembre 2024.
Retrouvez l’histoire de Raspberry Pi dans cette vidéo :

-
4.2.1 Pi-Star TF Card Software Écrit pour Raspberry Zero w Raspberry Model B 2 3 4 Ordinateur à carte unique
-
Mini Base Board (A) Designed for Raspberry Pi Compute Module 4 Suitable for CM4 Lite/EMMC Series Module
